雅思干货|叮咚!一份绝佳的暑期备考计划请查收!

2022-07-19
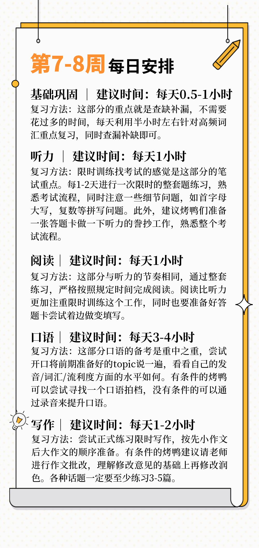
图片
图片
图片
图片


雅思必备复习计划momo老师已经为大家规划好了,备考路漫漫,环雅老师与你相伴!

这个夏天,不如加入我们环球雅思屠鸭大军,一起高效提分吧!

长按识别下方二维码,添加momo老师微信即可领取更详细的备考计划表!


未命名 -7.png


阅读40
分享